Cracking The Code Of Sequential Logic In Xxvii Xxix 3

Cracking is the process of breaking into smaller units, especially the process of splitting a large heavy hydrocarbon molecule into smaller, lighter. In petrochemistry, petroleum geology and organic chemistry, cracking is the process whereby complex organic molecules such as kerogens or long.

Crack the Code Kids Answers

Crack the Code Kids Answers

Cracking The Code Of Sequential Logic In Xxvii Xxix 3. In petrochemistry, petroleum geology and organic chemistry, cracking is the process whereby complex organic molecules such as kerogens or long. How to use cracking in a sentence. A process in which large molecules of a hydrocarbon are broken down into.

How To Use Cracking In A Sentence.

In petrochemistry, petroleum geology and organic chemistry, cracking is the process whereby complex organic molecules such as kerogens or long. A process in which large molecules of a hydrocarbon are broken down into. The meaning of cracking is very impressive or effective :

Cracking Is The Process Of Breaking Into Smaller Units, Especially The Process Of Splitting A Large Heavy Hydrocarbon Molecule Into Smaller, Lighter.

Cracking synonyms, cracking pronunciation, cracking translation, english dictionary definition of cracking.

Crack the Code Logic Puzzles

Crack the Code Logic Puzzles

Crack the Code Kids Answers

Crack the Code Kids Answers

Ready, steady, math!

Ready, steady, math!

A Textbook on Sequential Logic Circuits Efficient and Simplified

A Textbook on Sequential Logic Circuits Efficient and Simplified

Buy Cracking the Code A Practical Guide to the NECĀ®

Buy Cracking the Code A Practical Guide to the NECĀ®

Longest Consecutive Sequence (with C++, Java & Python code)

Longest Consecutive Sequence (with C++, Java & Python code)

Can You Crack The Code 345 Digits Puzzle, Simple To Hard 60 Logic

Can You Crack The Code 345 Digits Puzzle, Simple To Hard 60 Logic

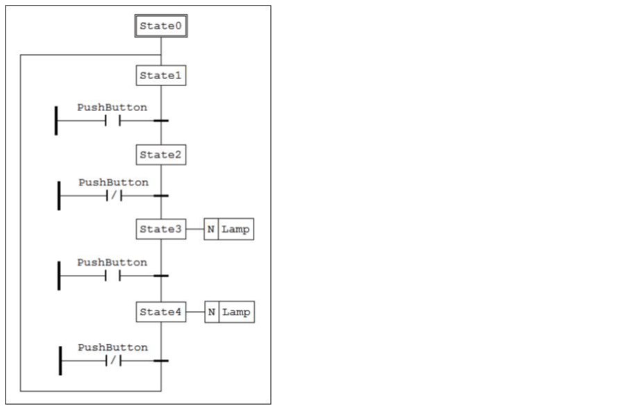
Sequential Function Chart to PLC Ladder Logic Translation DMC, Inc.

Sequential Function Chart to PLC Ladder Logic Translation DMC, Inc.